產品分類
PRODUCT CENTER產品規格更多
| 產品 | 規格 |
|---|---|
| 二波板 | 4320*310*85*3/4 |
| 三波板 | 4320*506*85*3/4 |
| 圓立柱 | 直徑140/114*4.5 |
| 方立柱 | 130*130*6*2540 |
| 防阻塊 | 196*178*200*3/4.5 |
| 托 架 | 70*300*4/4.5 |
| 柱 帽 | 140/114適配 |
| 螺 栓 | M16*35/45/170 |
| 方墊片 | 76*44*4 |
| 單端頭 | R160*3/4 |
點擊數:75282019-03-02 08:48:42 來源: 波形護欄|護欄板價格|高速護欄板廠家-冠縣華安交通
波形護欄護欄設置時需要考慮的因素有哪些?
依照波形護欄新行業標準《JTG/T D81-2017》,選取護欄形式時,除考慮護欄的防護性能外,還應考慮下列因素:
1 應考慮護欄受碰撞后的變形量。路側或中央分隔帶護欄面距其防護的障礙物的距離,應大于護欄較大橫向動態位移外延值或車輛較大動態外傾當量值;
當防護的障礙物低于護欄高度時,宜選擇護欄較大橫向動態位移外延值;
當防護的障礙物高于護欄高度、公路主要行駛車型為大型車輛時,應選擇車輛較大動態外傾當量值 。
2 大型車輛所占比例較大的路段,除位于冬季風雪較大的地區外,中央分隔帶護欄宜使用混凝土護欄。
3 冬季風雪較大的地區,宜選擇少阻雪的護欄形式。
4 護欄及其端頭、與其他形式護欄的過渡處理宜采用標準化材料、產品,個別地點特殊需要的護欄宜定制、加工。
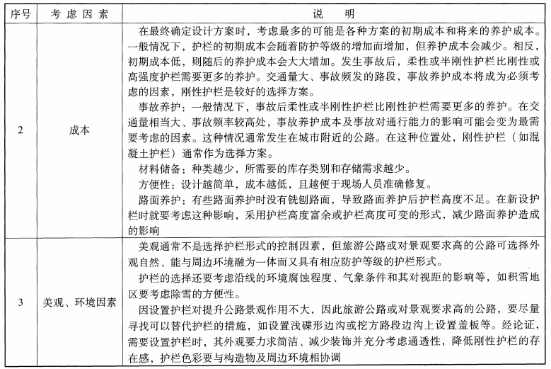
5 應考慮護欄的初期成本、投入使用后的養護成本,包括常規養護、事故養護、材料儲備和養護方便性等。宜結合路面養護方式采用經濟適宜的形式,并預先考慮將來的路面養護需求。
6 選擇護欄形式時應考慮沿線的環境腐蝕程度、氣候條件和護欄本身對視距的影響等因素,并適當考慮美觀因素。對景觀有特殊要求的公路可選擇外觀自然、與周圍環境相融合的護欄形式,但不得降低護欄防護等級。
波形護欄新行業標準《JTG/T D81-2017》選取護欄形式所要考慮的因素,具體如下表:

